首页
乐鱼平台
董事长寄语
集团概况
集团战略
发展历程
管理团队
集团品牌
新闻中心
企业新闻
行业资讯
政策聚焦
公告通知
建通招标
招标公告
中标公告
更正公告
集团业务
房地产投资开发
招标代理
工程造价咨询
工程咨询
工程设计
工程监理
工程施工
工程检测
物业管理
企业文化
企业宗旨
企业精神
企业理想
企业刊物
人力资源
人才理念
招聘岗位
培训信息
考试信息
联系我们
当前位置:
首页
> 正文
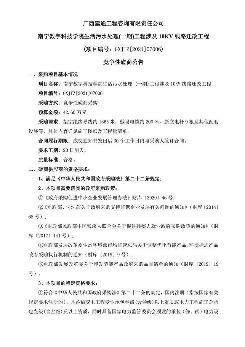
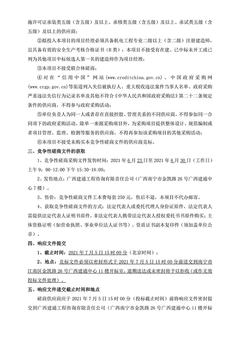
南宁数字科技学院生活污水处理(一期)工程涉及10KV 线路迁改工程 (项目编号:GXJTZ[2021]07006) 竞争性磋商公告
来源:
作者:
时间:2021-06-23
点击:
4252
次
分享:
乐鱼官方站页面登录入口
|
米兰手机网页版登录入口
|
开云链接官网
|
华体会手机网页版
|
星空在线平台
|
乐竞平台
|
天博官方端网站登录入口
|
天博官方端网站登录入口
|
华体会官方网页版
|